Isaiah Chan's Coding Projects

My name is Isaiah and I am 12 years old this year. I started learning robotics with the Lego Mindstorms together with block-based coding when I was in Primary 4. I enjoy working on different structures and robots, designing and building them to automate routine daily tasks in my life. Learning robotics helped me to solve real world problems. I was eager to explore beyond block-based coding. This spark my interest in learning python, text-based coding. I wanted to write codes to help me solve my math problem sums without the use of the pen and paper. Beyond honing my python fundamentals, I wanted to create games that was beneficial to students. I leant how to use Pygame and created different games that my friends could compete and challenge one another. I have documented my journey in robotics, coding, Innovation and STEM.

Portrait of Isaiah Chan

Project 1: 4 flags on a tower

4 flags on a tower

I learnt how to use the LEGO technic parts to design and build mechanical structures. Integrating coding concepts such as conditionals (if-else) to control behavior based on sensor input., I created interactive models that respond to real-world stimuli. Among many other projects, I created a tower with four flags that spins only if the touch sensor is activated, demonstrating how automation and conditional logic are used in real-world systems to enhance safety and efficiency

Project 1: 4 flags on a tower
Project 2: Ultrasonic Activated Tractor
Project 2: Ultrasonic Activated Tractor

Ultrasonic Activated Tractor

I learned how to use LEGO Technic parts to design and build various mechanical structures. By applying coding concepts such as conditionals (if-else) and incorporating different sensors, I built a tractor. Using the ultrasonic sensor, the tractor moves when it detects the load on it. Such autonomous track-based vehicles are used to transport goods between different stations. Once the sensor detects the object, the vehicle automatically moves to deliver the item to the designated location. This automation reduces the need for human labor, increases efficiency, and ensures precise handling of materials.

Project 3: Motor controlled jack in the box

Motor Controlled Jack In The Box

Wanting to create a fun toy to prank my siblings, I applied the design principles and coding skills I learned to build a build a Jack-in-the-Box mechanism. It’s controlled by a handheld motor that activates the opening and closing of the box. By spinning the motor in a specific sequence of directions, the Jack springs out, demonstrating how programmed mechanical sequences can create interactive and entertaining devices—similar to automated toys and novelty mechanisms used in entertainment and consumer products.

Project 3: Motor controlled jack in the box
Project 4: Ultrasonic Activated Automated Car
Project 4: Ultrasonic Activated Automated Car

Ultrasonic Activated Automated Car

I decided to create an automated car using LEGO Technic parts that can return to its original parking position after detecting an obstacle. This project simulates the logic behind autonomous parking systems found in modern vehicles. Using the concept of nested while loops with variables, I programmed the car to activate and begin moving when the touch sensor is activated. While in motion, the car continuously checks for obstacles using the ultrasonic sensor. Once an obstacle is detected, the car automatically stops and reverses back to its starting point—mimicking a vehicle returning to its parking spot.

Project 5: Follow the Line

Follow the Line

Inspired by a line-following robot I observed at the library—used to transport books from the return bin to the sorting section—I decided to design a similar robot for home use. My version is programmed to follow a black line on the floor, allowing it to navigate efficiently through designated areas that require cleaning.

Project 5: Follow the Line
Project 6: Touch And Colour Activated Merry Go Round
Project 6: Touch And Colour Activated Merry Go Round

Touch And Colour Activated Merry Go Round

My younger brother enjoys riding a merry-go-round, so I decided to build an automated LEGO Technic version for his imaginary friend. The ride’s speed is controlled using both a touch sensor and a color sensor, creating an interactive and responsive amusement experience. Using core programming concepts such as variables and if-else logic, I programmed the system to decrease the ride’s speed when the color sensor detects a specific value and to increase the speed when the touch sensor is activated. This combination of hardware and software control allows for smooth, adaptive motion that mirrors the operation of real amusement rides.

Simple Division (simple_division.py)

Description:

This project shows how to calculate the remainder when one number is divided by another. It’s a great way to practice using arithmetic and the modulo operator (%).

Diagram:

simple_division.png

Trinket:

Even/Odd Checker (even_odd_checker.py)

Description:

In this project, I designed a program that checks if a number is even or odd using if-else statements. This project teaches me how to make decisions in code based on conditions.

Diagram:

Diagram for Even/Odd Checker

Trinket:

Prime Number Guesser Game (prime_number_game.py)

Description:

This game challenges you to decide if a number is prime by using if-else statements. It’s a fun way to reinforce the concept of prime numbers and divisibility in code.

Diagram:

prime_number_game.png

Trinket:

Factorial Calculation(factorial_calculator.py)

Description:

I organized a math competition among my friends, and one of the challenges involved calculating the factorial of a given number. I created a Python script that took a user input and calculated the factorial of the given number.

Diagram:

Diagram for Factorial Calculation

Trinket:

Count Vowels and Consonants in a String (count_vowels_consonants.py)

Description:

In this project, I used a for loop to count the number of vowels and consonants in a given string. The loop iterates through each character in the string, checking if it is a vowel or consonant, and updates the counts accordingly.

Diagram:

Diagram for Count Vowels and Consonants

Trinket:

Number Pyramid (number_pyramid.py)

Students learn to use list, for loops and range to iterate over multiple sequences. This includes datatypes in a list, empty list, list methods, growing a list, accessing list elements with positive and negative index, modifying list, for loops with range, loop control with break and continue.

Description:

In this project, I created a number pyramid using nested for loops. The outer loop controls the number of rows, while the inner loop prints the numbers in each row. This project demonstrates how to use loops to create patterns and shapes in Python.

Diagram:

Diagram for Number Pyramid

Trinket:

Word Matrix Diagonal (word_matrix.py)

Description:

In this project, I learned how to create a program that takes in a user input for a choice of word and prints the word diagonally in a square matrix using a nested for loop concept.

Diagram:

Diagram for Word Matrix

Trinket:

Pascal Triangle (pascal_triangle.py)

Description:

In this project, I created a program that uses nested loops concept to build a classic math triangle known where each number is the sum of the two numbers above it.

Diagram:

Diagram for Pascal Triangle

Trinket:

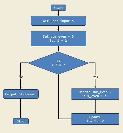
Sum of My Even Numbers (sum_of_my_even_numbers.py)

Description:

I have created a Python script named sum_of_my_even_numbers.py. It prompts me for a positive integer, and using a while loop, it calculates and displays the sum of all even numbers from 2 to the entered integer.

Diagram:

Diagram for sum of even numbers

Trinket:

Countdown Timer (my_countdown_timer.py)

Description:

In this project, I built a countdown timer that uses a while loop to count down from a starting number until it reaches 1. This is important because it shows me how to repeat an action until a condition is met.

Diagram:

Diagram for Countdown Timer

Trinket:

ATM Simulation (atm_simulation.py)

Description:

This project simulates a simplified Automated Teller Machine (ATM) with functionalities like checking balance, depositing, and withdrawing money. It highlights conditional logic, user input handling, and managing a virtual account balance.

Diagram:

Diagram for ATM Simulation

Trinket:

Password Security Checker (my_password_checker.py)

Description:

In this project, I created a program that keeps asking for a password until the correct one is entered using a while loop. This project shows how while loops can ensure that an action is repeated until the right condition is reached.

Trinket: